The Genius Radiator Valves - General Operation
WRV-C |
WRV-E |
General operation
The Genius valves are designed to be as efficient with the heating as they can be. This means that radiators will not be as hot as they were with the old mechanical Thermostatic Radiator Valves (TRVs) on them.
The reason for this is it is much more efficient to heat a room up and then maintain that temperature during the time that it is used than it is to raise it too much and then let it cool right down and do this repeatedly during the time that the room is occupied. An old manual TRV uses a piece of wax that expands when it gets hot (or sometimes a liquid or gas) and this controls the amount of water that goes into the radiator and how hot the room gets, the wax is very slow to respond, so inevitably the room will overheat at which point the manual TRV valve fully shuts off and the room will cool down too much, then it opens fully again and overheats the room, and this cycle happens repeatedly during the course of the room being heated. This 'hysteresis' is both uncomfortable and also not efficient.
The Genius Valve is designed to warm up a room and ensure that it does not overheat, and then maintain a very stable temperature. On the app you can check this by looking at the historical charts for any individual room.
Because the Genius Valve does not want to overheat the room it means that radiators will sometimes take a little longer to warm up and then will not be as hot as they used to be. The reason for this is if the Genius Valve were to open fully when it is only trying to heat the room by 3-4º then it would likely overheat the room, and this would not be efficient. You will also notice that when the room is close to the target temperature the radiator will feel 'lukewarm', and this is because it is now maintaining the temperature in the room and it does this by letting just the right amount of heat into the room by throttling back the radiator.
If you want to have the heating on for short periods of time as you feel this is more efficient for your boiler, you will need to set much higher temperatures in your schedules (for example 28º) so the radiator gets hot (as it will open fully at this temperature generally) and put as much heat into the room as it can in a short a period as possible. This is not what the valve is designed to do but it works if you would prefer to heat your rooms this way.
After the first week
See these tips for fine-tuning your Genius Hub system: Adjustments you can make with our Genius Hub Devices to fine-tune your setup
If the Genius Valve is behind a piece of furniture or thick curtains then it is likely not to experience the correct temperature for the room, so you can change the valve hidden offset to compensate for this: Genius Radiator Valve Offset Temperature
See this explanation of the valve learning if it takes much longer than you expect or continues on more than a week: Genius Radiator Valve taking a long time to warm up - outflow side of the plumbing.
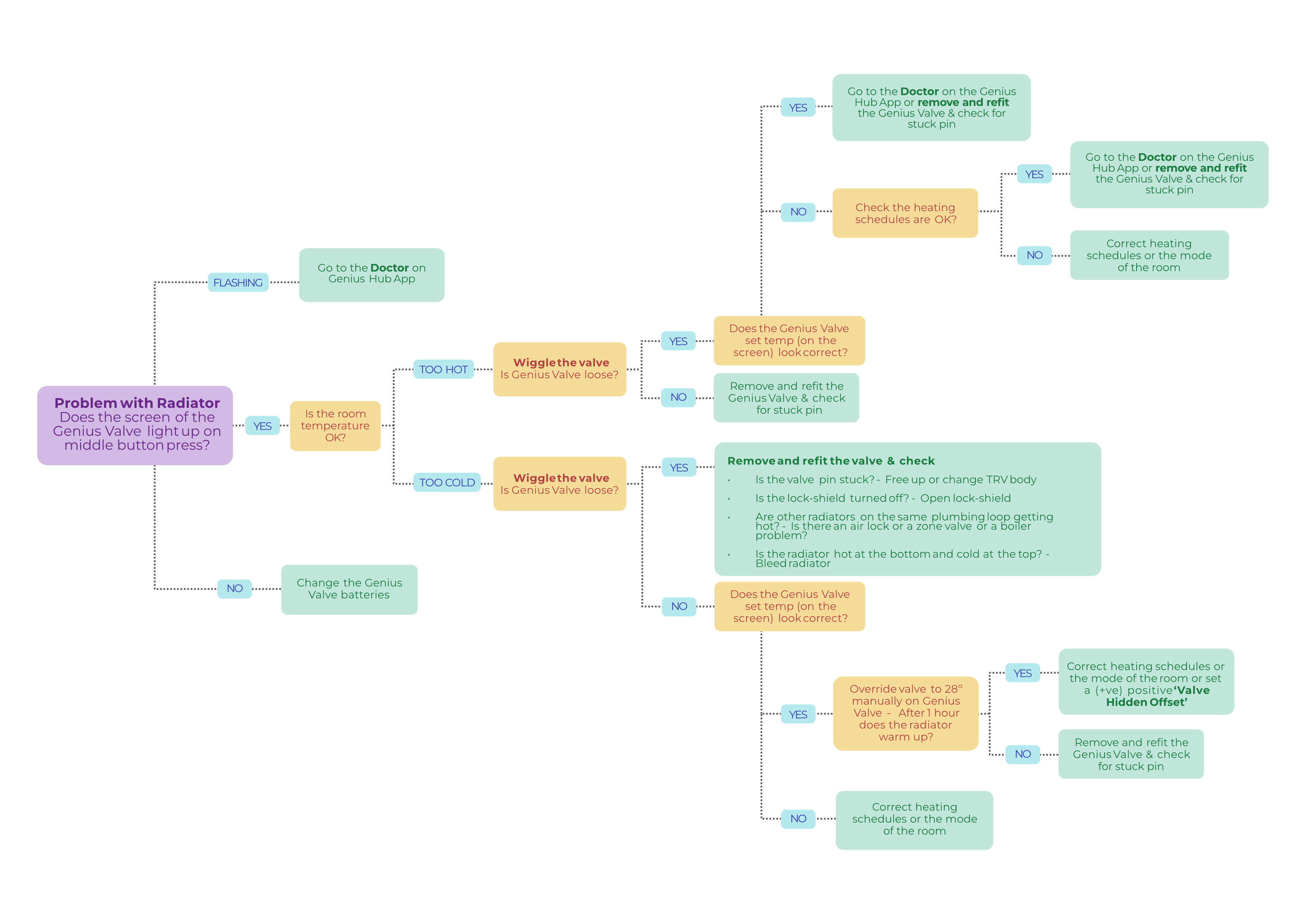
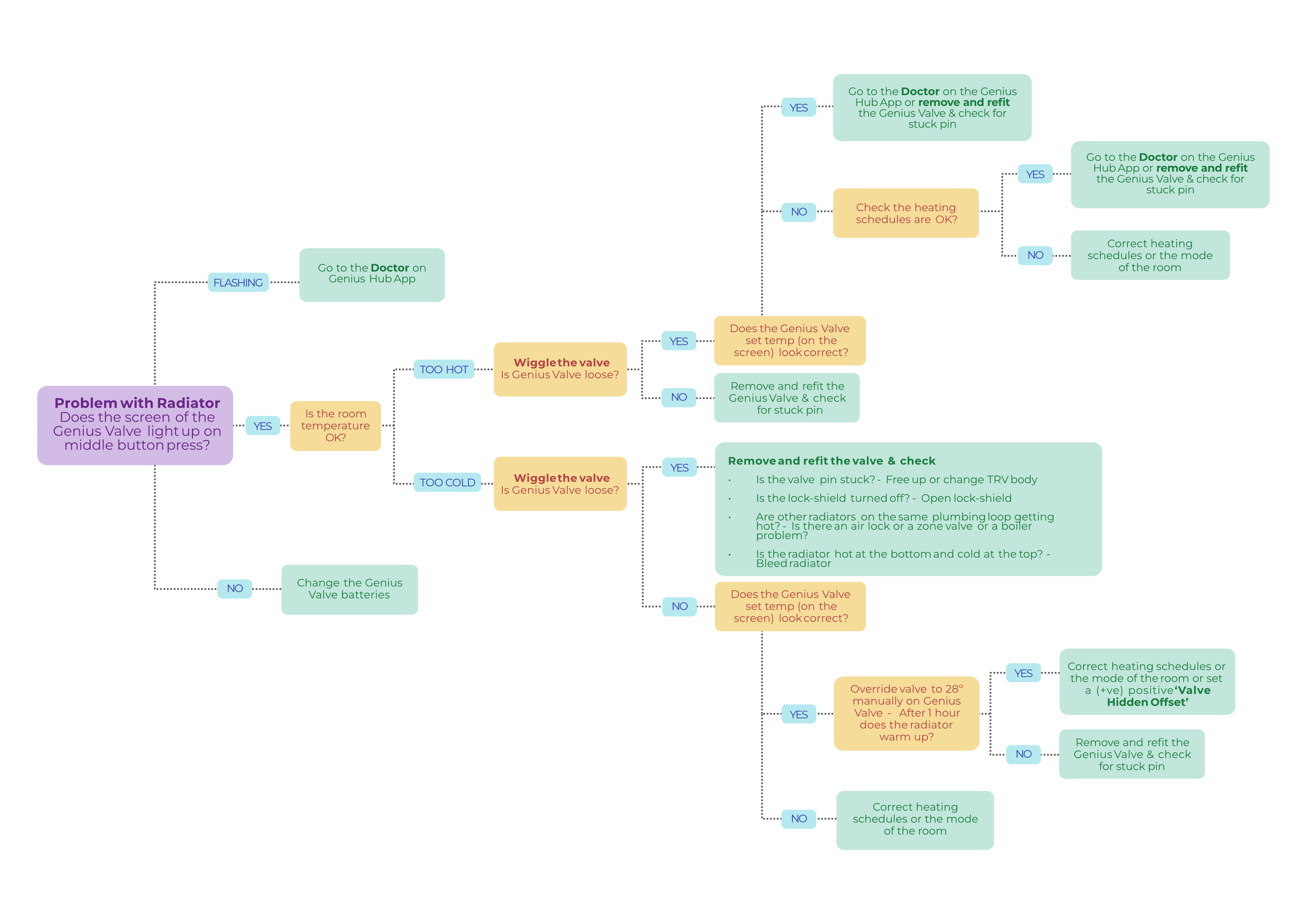
General Troubleshooting
If a radiator does not behave as you expect, follow this guide to troubleshoot where the issue is. This will help you quickly diagnose how to fix the problem.


